🔢 Hosted fields
Enhance your Checkout security with seamlessly embedded Hosted fields.
What are Hosted fields?
Hosted fields are a functionality that provides a secure and legal way for non-PCI-complaint Merchants to collect sensitive payment information directly on the website while keeping card data out of your servers. Instead of handling raw card details, you can embed isolated iFrames, namely Hosted fields, into Checkout. Each field is hosted and managed, ensuring that all sensitive data is captured, processed, and tokenised securely.
Hosted fields allow a customised Checkout experience while maintaining strong security standards. You control the layout, styling, and overall look and feel of your payment form, while we handle data protection, validation, and compliance responsibilities behind the scenes.
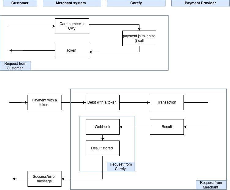
How do they work?
- Your website loads your payment form.
- The platform inserts secure Hosted iFrames into the designated container elements.
- Customers enter their card details directly into these iFrames.
- Our platform tokenises the data and returns a secure payment Token.
- You use this Token to initiate a Payment Request.
Key benefits
1. Security
Hosted fields ensure that sensitive payment information, such as credit card numbers and CVV codes, never passes through third-party servers. The card data is tokenised, which greatly reduces the risk of data breaches, keeping both your business and your Customers safe.
2. PCI Compliance
Using Hosted fields helps to meet PCI DSS and other regulatory requirements more easily. Since you do not store card data directly, your PCI scope is smaller, reducing the complexity and cost of compliance.
3. Flexible customisation
Because the Fields are embedded directly into your website, Customers can complete payments without being redirected to external pages. The Fields can be styled to match your brand, creating a smooth and consistent Checkout experience that can improve conversion rates.
4. Smooth integration
Hosted fields come with built-in validation, error handling, and ready-to-use components. This allows you to integrate secure payment functionality quickly and efficiently, without building everything from scratch.
Demo
This interactive demo shows how to configure and generate a Payment Request for use with Hosted fields. By entering parameters such as Processing URL, API key, Checkout ID, Amount, and Currency, you can instantly see the corresponding cURL request required to initiate a secure payment session.
Use this iFrame to understand how Hosted fields are initialised. To initiate your own SDK testing, check different configurations, and streamline your integration process, use the link https://hosted-payment-fields-demo.vercel.app/.
Updated about 2 months ago
